5月12日是我国第17个全国防灾减灾日,当天上午,广州市卫生健康委员会、广州市应急管理局、广州市消防救援支队、广州市红十字会四部门在天河公园北门广场联合举办卫生应急进家庭主题宣传活动。活动现场,市卫生健康委、市应急管理局、市消防救援支队三部门联合发布了《广州市“家庭医疗应急包”建议清单》,并向部分家庭代表赠送了“家庭医疗应急包”。
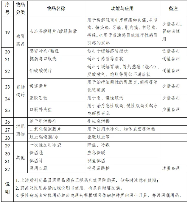
据了解,《广州市“家庭医疗应急包”建议清单》由三部门组织了医疗、应急、消防等领域的80位专家联合制定,不仅包含了医疗应急相关药械的基础包,还增加了常用的逃生等应急器械和生活物资的拓展包。广州市第一人民医院急诊科主任医师顾海峪介绍,广州市“家庭医疗应急包”基础包包含三大部分,第一部分是包扎、止血、消毒药品,用于处理外伤;第二部分是抗过敏、感冒或胃肠道疾病等家庭常用药品;第三类是供家庭在防灾减灾时使用,比如低温天气下可用到的急救毯以及可用于冰敷的医用冰袋。“共有七大类32种药品、器械,都是市面上很容易买到的,市民可以通过正规的药店进行配置。”
“家庭医疗应急包”拓展包还包括了逃生面罩、灭火器、灭火毯、求生哨子等。广州市天河区棠德消防救援站消防员雷双喜表示,由于家用火灾不少为电气火灾,因此在家庭医疗应急包中推荐干粉灭火器。购买灭火器、逃生面罩等应认准3C认证,购买回家后要定期检查灭火器压力是否充足、逃生面罩的密封性是否良好,超过使用年限就要及时更换。
活动现场还展出了广州市红十字会医院配备的、全省目前唯一一台涉水深度可达1.5米以上的全地形越野救护车。该院医务科科员谢浩贤介绍,全地形越野救护车可以在极端恶劣环境下进行行驶救援,保证该医务人员能够及时到达事故现场、快速提供医疗救援服务,“整车的设计,包括医疗舱、驾驶舱离地高度都在1.5米以上,车身四周都有摄像头,便于驾驶员观察周围情况;电动尾板可以将电动担架抬高,即使在比较严重的水灾中也可以将病人抬到医疗舱的位置进行转运,最多可以转运5个病人。车上还配置了5G会诊系统,有需要的情况下在转运过程中就可以通过屏幕连线到专家会诊。”
活动中,市第一人民医院、市红十字会医院(市应急医院)、广州医科大学附属中医院等10余家市属高水平医疗卫生机构80余名专家及市红十字会志愿服务工作委员会10余名志愿者参与现场活动,展开烧烫伤及常见中毒处置、心理咨询、中医体质辨识、常见传染病防治等现场咨询,组织救护师资开展心肺复苏及AED操作使用等现场教学。
广州市“家庭医疗应急包”(基础包)
建议清单
广州市“家庭医疗应急包”(扩展包)
建议清单
(在“基础包”的基础上增加下列物品)

本文转载自广东卫健委
188改名为Taptap点点
188改名为Taptap点点精准